转自:河北新闻网
河北新闻网讯(陈玉)12月23日,河北省医疗保障局发布《关于开通门诊保障定点零售药店的友情提示》,同时公布了石家庄市主城区19家可报销医保费用的药店名单及地址电话。
全省门诊保障零售药店已发展到421家
为认真践行以人民为中心的发展思想,切实让参保职工看好病、少花钱、少跑腿,今年以来,河北省医疗保障局积极探索新的门诊保障形式,在全国率先将符合条件的定点零售药店纳入门诊保障范围,使职工医保参保人在一些医保定点零售药店就可以享受医院门诊购药报销待遇。截至目前,全省门诊保障零售药店已发展到421家,实现了各县市区全覆盖。
19家门诊保障药店享受医院门诊购药报销
为方便省医保参保职工就近享受医院门诊保障待遇,河北省医疗保障局在一些省直单位和省医保参保职工集中区开通了12家门诊保障零售药店,并与石家庄市医保局开展省市联动,把石家庄市7家门诊保障零售药店也纳入省医保门诊统筹范围,使省会主城区省本级医疗保障药店达到了19家。从此,省市医保的参保职工就可以在这19家门诊保障药店享受医院门诊购药报销待遇了。同时,我们还在这些门诊保障药店开通了异地就医功能,省内其他地区的参保职工也可以在这些门诊保障药店享受当地医院门诊购药报销待遇。
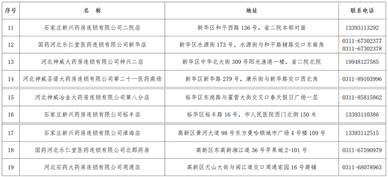
石家庄市主城区19家可报销医保费用的药店名单及地址电话



海量资讯、精准解读,尽在新浪财经APP
本文转自 新浪新闻,原文链接:https://finance.sina.com.cn/jjxw/2022-12-24/doc-imxxuckw1037507.shtml,如需转载请自行联系原作者