来源:梧桐树下V
当前,创业板以略高于北交所的审核标准,享受与主板和科创板相近的估值,成为那些规模没有主板大、科技含量没有科创板高的企业最理想的去处。
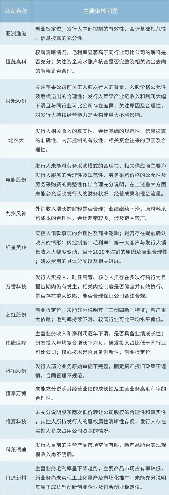
选择申报创业板IPO的企业越来越多,但主动撤材料及IPO被否企业最多的也是创业板。
截至2022年三季度,创业板IPO被否企业已有15家,占A股IPO被否企业的62.50%。这15家创业板IPO被否企业的主要审核问题如下:

我们将时间线拉长,据统计,自创业板注册制开闸以来至2022年三季度,创业板已受理企业1025家,其中,1家不予注册,13家终止注册(主动撤回)、227家终止审核(主动撤回)、24家IPO被否。
在这些创业板IPO失败企业背后,究竟是哪些问题阻挡了企业的步伐?创业板IPO最新审核标准如何?当拟IPO企业出现相似问题时如何妥善解决?…
炒股开户享福利,入金抽188元红包,100%中奖!

海量资讯、精准解读,尽在新浪财经APP
责任编辑:冯体炜
本文转自 新浪新闻,原文链接:https://finance.sina.com.cn/stock/newstock/zrzdt/2022-12-30/doc-imxymmtm3769579.shtml,如需转载请自行联系原作者